公司治理
經營者的話
永續發展目標
管理方針及亮點
公司治理概況
產品與經濟績效
重大主題管理
氣候變遷
資安政策
循環經濟
管理方針及亮點
循環經濟推手
爐碴再利用
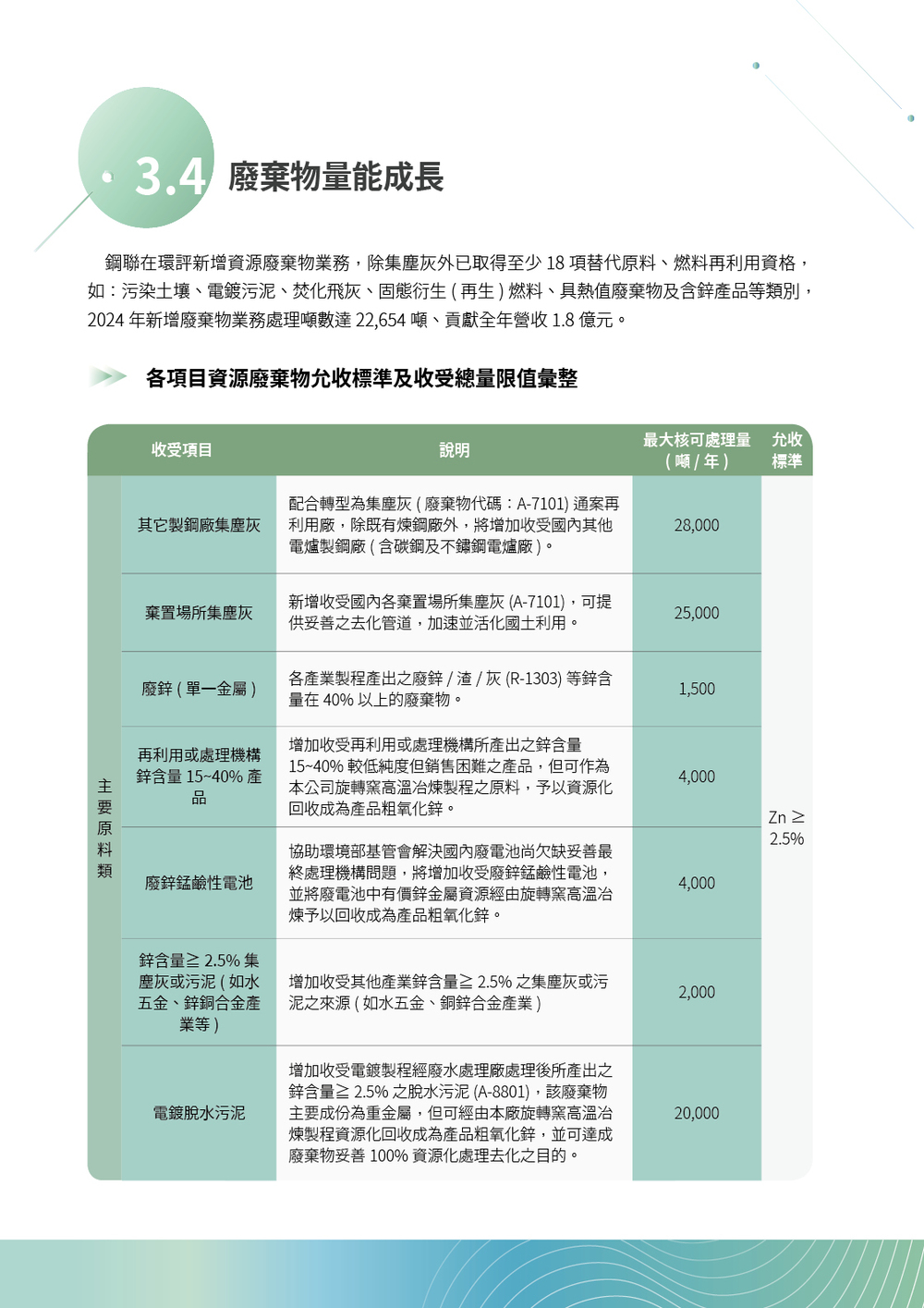
新增廢棄物量能成長
廢棄物管理
鋼聯資源循環經濟貢獻
上下游產業鏈共同參與
綠色製程
管理方針及亮點
綠色製程系統
環境政策與管理系統
營運生態效率
水風險管理
環境監測及法規
幸福職場
管理方針及亮點
人力資源管理
人才吸引及留才
職業安全衛生
獎金政策
人權政策執行情形
價值鏈管理
管理方針及亮點
供應鏈管理
運輸安全法規
客戶關係管理
社會共融
管理方針及亮點
社區衝擊評估
社區關懷
循環經濟教育
報告書下載
2024 永續報告書
2023 永續報告書
2022 永續報告書
2021 永續報告書
CSR 2020 報告書
CSR 2019 報告書
CSR 2018 報告書
ESG績效
ESG年度亮點
利害關係人議合
ESG績效資訊
風險管理
循環經濟-新增廢棄物量能成長
>
循環經濟
>
新增廢棄物量能成長
> >
公司治理
經營者的話
永續發展目標
管理方針及亮點
公司治理概況
產品與經濟績效
重大主題管理
氣候變遷
資安政策
循環經濟
管理方針及亮點
循環經濟推手
爐碴再利用
新增廢棄物量能成長
廢棄物管理
鋼聯資源循環經濟貢獻
上下游產業鏈共同參與
綠色製程
管理方針及亮點
綠色製程系統
環境政策與管理系統
營運生態效率
水風險管理
環境監測及法規
幸福職場
管理方針及亮點
人力資源管理
人才吸引及留才
職業安全衛生
獎金政策
人權政策執行情形
價值鏈管理
管理方針及亮點
供應鏈管理
運輸安全法規
客戶關係管理
社會共融
管理方針及亮點
社區衝擊評估
社區關懷
循環經濟教育
報告書下載
2024 永續報告書
2023 永續報告書
2022 永續報告書
2021 永續報告書
CSR 2020 報告書
CSR 2019 報告書
CSR 2018 報告書
ESG績效
ESG年度亮點
利害關係人議合
ESG績效資訊
風險管理
TOP